FM LNA BFP 制作与测试总结
本次完成 FM 频段低噪声放大器(LNA)的制作与性能测试,核心采用英飞凌 BFP460 射频双极三极管搭建电路,通过打板、贴片、焊接及参数测试,验证了自制 LNA 的实际性能,整体指标与官方参考数据相近,满足 FM 频段使用需求,现将制作与测试过程及结果总结如下。
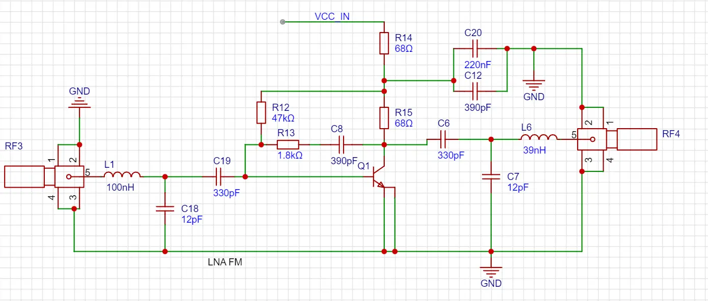
一、核心器件选型
本次 FM LNA 设计的核心器件为英飞凌第 4 代射频双极三极管BFP460,该器件具备高频特性优异、噪声系数低的特点,其特征频率(FT)达 22GHz,在 1.8GHz、3V 供电、5mA 工作电流的条件下,最小噪声系数(NFmin)可低至 1.1dB,最大可用增益(Gms)达 17.5dB,完全适配 FM 频段的使用要求。
二、电路设计与制板焊接
- 电路设计:参考英飞凌官方提供的 BFP460 应用指导手册完成电路原理图设计,各元件参数严格遵循官方 BOM
表配置,原理图绘制采用嘉立创设计软件完成。


- 制板与贴片:通过嘉立创平台完成 PCB 打板与 SMT 贴片工序,提升电路制作的精度与效率。

- 手工焊接:为控制制作成本,SMA 接口与核心器件 BFP460 采用手工焊接方式完成;后续制作可将该类器件纳入 SMT
贴片范围,减少手工操作环节,提升制作效率与成品一致性。

三、性能测试与指标对比
完成电路焊接后,对自制 FM LNA 的 S 参数进行实际测量,并与英飞凌官方参考数据对比,核心测试指标包括 S21(增益)、S11(输入回波损耗)、S22(输出回波损耗)、S12(反向隔离),具体测试结果与对比情况如下:
- S21(增益):实测初始增益较官方参考值低 1dB,通过提升供电电压可显著改善增益表现,当供电电压调至 3V 时,实测增益达到18.7dB,性能表现优异;

- S11(输入回波损耗):实测曲线与官方参考数据高度贴合,输入匹配特性良好;

- S22(输出回波损耗):实测值为 - 14.261dB,官方参考值为 - 13.13dB,二者数值接近,输出匹配性能符合预期;

- S12(反向隔离):实测值为 - 29.389dB,官方参考值为 -29.95dB,反向隔离特性与参考数据基本一致,有效避免信号反向串扰。

此外,因缺乏专用测试设备,本次未对核心指标噪声系数(NF) 进行实测,后续可补充相关设备完成该指标的验证。
四、总结
本次基于 BFP460 制作的 FM LNA,经实际测试,各 S 参数指标与英飞凌官方参考数据相近,电路整体性能良好,完全满足 FM 频段的使用需求。制作过程中,手工焊接环节虽节省了成本,但存在操作繁琐、一致性可控性低的问题,后续可优化制作流程,将全部器件纳入 SMT 贴片范围;同时需补充噪声系数专用测试设备,完成全指标的验证与优化,进一步提升电路设计与制作的完整性。
最后更新于 2026-03-14 10:23:02 并被添加「FM lna bfp 带通」标签,已有 304 位童鞋阅读过。
本站使用「署名 4.0 国际」创作共享协议,可自由转载、引用,但需署名作者且注明文章出处